首页手游攻略《阴阳师》灯花射虎灯谜活动玩法全解析:参与方式、答案分享及奖励详解

《阴阳师》灯花射虎灯谜活动玩法全解析:参与方式、答案分享及奖励详解

来源:财胖胖 编辑:手游零氪 发布时间:2025-12-26 11:02:00

《阴阳师》灯花射虎灯谜活动怎么玩
我们玩《阴阳师》的时候,元宵节有个灯花射虎的灯谜活动挺有意思的。主要是猜灯谜,答对了能拿奖励。不过不少玩家在玩的时候,总会碰到点难题。今天咱们就来聊聊这个活动,说说怎么参与,顺便把一些灯谜的答案分享出来,希望能帮到有需要的玩家。

《阴阳师》灯花射虎灯谜活动玩法全解析:参与方式、答案分享及奖励详解

活动参与方式
1. 我们得先找到活动入口,通常在游戏里的特定区域。
2. 准备好文虎,这是挑战灯谜的消耗品。
3. 进入挑战后,会碰到大天狗呱,它身上藏着灯谜。
4. 用特殊技能攻击带对答案的达摩,能快速打败大天狗。

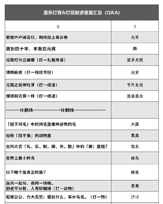
灯谜答案分享
1. 工笔是哪种绘画形式的技法?答案:国画
2. 元宵之后柳吐芽?答案:节外生枝
3. 离别四十年,本聚在元宵?答案:舞
4. 驼背公公,力大无穷,爱驼什么,车水马龙?答案:桥
5. 世界上最小的鸟是?答案:蜂鸟
6. 白天一起玩,夜间一块眠,好姻缘?答案:鸳鸯
7. 古代六艺中的御是指?答案:驾车
8. 清明前夜?答案:元宵
9. 以下哪个是真正的鱼?答案:鲫鱼
10. 轻于鸿毛中的鸿毛是什么动物的毛?答案:大雁
11. 俗称四不像的动物?答案:麋鹿
12. 煤球和元宵一样?答案:混淆黑白
13. 元宵灯火已阑珊?答案:望多关照

挑战奖励
击败大天狗后,我们能获得年玉和灯纸。每天首次挑战还有额外奖励。关键是要找到正确答案的达摩,这样效率才高。

《阴阳师》灯花射虎灯谜活动玩法全解析:参与方式、答案分享及奖励详解

阴阳师初音未来联动
最近官方宣布了和初音未来的联动,时间在2024年3月6日。这次联动包括初音未来、镜音莲和镜音铃。游戏还会推出新区服【音起时】,福利挺多的。3月9日还有线上演出,感兴趣的话可得留心。

《阴阳师》灯花射虎灯谜活动玩法全解析:参与方式、答案分享及奖励详解

活动小结
这个灯花射虎活动其实不难,主要是多尝试几次,记住了答案就简单了。奖励也挺实在的,年玉和灯纸都能用到。至于初音联动,喜欢这些角色的玩家可得关注一下,新内容总是让人期待。游戏嘛,玩得开心最重要。

相关攻略